您当前的位置:
首页>政务公开>法定主动公开内容>预算/决算>决算
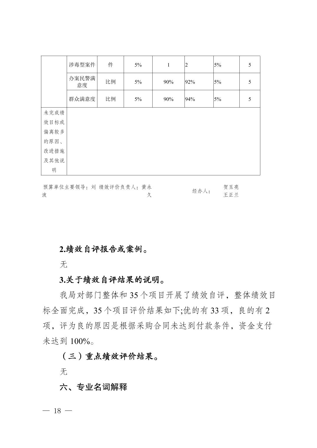
>
区公安局
- [ 索引号 ]
- 11500222733941297K/2022-00012
- [ 发文字号 ]
- [ 主题分类 ]
- 公安
- [ 体裁分类 ]
- 财政预算、决算
- [ 发布机构 ]
- 綦江区公安局
- [ 有效性 ]
- [ 成文日期 ]
- 2022-10-17
- [ 发布日期 ]
- 2022-10-17
重庆市綦江区公安局2021年度部门决算情况说明
您当前的位置:
首页>政务公开>法定主动公开内容>预算/决算>决算
>
区公安局
重庆市綦江区公安局2021年度部门决算情况说明
国务院部门网站
市政府部门网站
区县政府网站
綦江区部门网站

































