您当前的位置:
首页
>
法定主动公开内容
>
政策文件
>
其他公文
- [ 索引号 ]
- 115002227562142523/2024-00029
- [ 发文字号 ]
- 石角府发〔2024〕46号
- [ 主题分类 ]
- 环境监测、保护与治理
- [ 体裁分类 ]
- 公文
- [ 发布机构 ]
- 綦江区石角镇
- [ 有效性 ]
- 有效
- [ 成文日期 ]
- 2024-10-31
- [ 发布日期 ]
- 2024-11-08
重庆市綦江区石角镇人民政府关于印发突发环境事件应急预案的通知
指挥中心、各办公室,各村(社区),各有关单位:
《重庆市綦江区石角镇人民政府突发环境事件应急预案》已经镇政府研究同意,现印发给你们,请根据各自的工作职责,认真组织实施,齐心协力做好落实。
重庆市綦江区石角镇人民政府
2024年10月31日
(此件公开发布)
重庆市綦江区石角镇突发环境事件应急预案
1 总则
1.1编制目的
健全重庆市綦江区石角镇突发环境事件应急响应机制,提高突发环境事件预防、预警和应急处置能力,最大限度控制、减轻和消除突发环境事件风险和危害,保障公众生命健康、财产安全和环境安全,促进经济持续健康发展。
1.2编制依据
依据《中华人民共和国环境保护法》《中华人民共和国突发事件应对法》《突发事件应急预案管理办法》《国家突发环境事件应急预案》《突发环境事件应急预案管理暂行办法》《突发环境事件调查处理办法》《突发环境事件信息报告办法》《重庆市环境保护条例》《重庆市突发事件应急预案管理实施办法》《重庆市突发事件应对条例》《重庆市突发事件总体应急预案》《重庆市突发环境事件应急预案》《重庆市綦江区生态环境局突发环境事件综合应急预案》等法律法规和规范性文件,制定本预案。
1.3适用范围
本预案适用于重庆市綦江区石角镇管辖范围内发生的突发环境事件的预防和应急处置工作,以及因管辖区域外发生其他事件从而影响重庆市綦江区石角镇环境安全的突发环境事件的应对工作。
核与辐射突发事件应对工作,按照《重庆市綦江区辐射事故应急预案》等有关规定开展。重污染天气应对工作,按照《重庆市綦江区重污染天气应急预案(2023年修订版)》等有关规定执行。
1.4工作原则
坚持以人为本、积极预防,坚持环境安全属地管理与全过程管理,统一领导、各司其职、协调联动、积极预防、高效预警、快速反应、科学处置、资源共享、保障有力。
1.5事件分级
突发环境事件,是指由于污染物排放或者自然灾害、生产安全事故等因素,导致污染物等有毒有害物质进入大气、水体、土壤等环境介质,突然造成或者可能造成环境质量下降,危及公众身体健康和财产安全,或者造成生态环境破坏,或者造成重大社会影响,需要采取紧急措施予以应对的事件。
参照《国家突发环境事件应急预案》有关规定,根据突发环境事件的严重性和紧急程度,事件级别分为特别重大(Ⅰ级)、重大(Ⅱ级)、较大(Ⅲ级)和一般(Ⅳ级)四级。突发环境事件分级标准,见附件1。
1.6预案体系
本预案为《重庆市綦江区石角镇人民政府突发环境事件应急预案》,向下与石角镇辖区内企业突发环境事件应急预案衔接,向上与《綦江区行政区域突发环境事件风险评估》衔接。当石角镇辖区内企业发生突发环境事件,企业预案不能应对时,启动本级预案,并向上级政府部门报告,上级政府部门应急预案启动后,石角镇各应急处置队伍、设施、物资等由上级指挥机构调配,配合开展应急处置。

图1-1应急预案衔接体系图
2 石角镇基本信息
2.1基本情况
石角镇,隶属于重庆市綦江区,位于綦江城区东部,介于北纬28°35'50"~28°37'52"、东经106°44'17"~106°50'38"之间。东邻永城镇和万盛区南桐镇、青年镇,南接扶欢镇和万盛区关坝镇、青年镇,西连三江街道,北与通惠街道、三角镇接壤。东西宽15.2千米,南北长20.3千米。海拔最高点1354米,为老瀛山;最低点218米,为双树坝。区域面积157.20平方千米。
石角镇境内最大河流为蒲河。蒲河由东至西贯穿石角镇全境,为綦江河中游段右岸的一条支流,蒲河发源于南川区小金山,经巴南区花桥镇至南川区神童镇为孝子河。流经万盛经开区,至温塘入綦江区境为蒲河。再向西流经石角至三江汇入綦江。全长82.6km,流域面积882km2。其中綦江区境内长约20km,流域面积334.0km2,河宽20~90m,落差755m,坡降4.3‰。
2.2环境风险源
2.2.1固定风险源
表2-1 环境风险单位基本信息表
|
编号 |
企业名称 |
联系人 |
联系电话 |
风险物质种类 |
Q值 |
地理位置 |
突发环境风险等级 | |
|
经度 |
纬度 | |||||||
|
1 |
石角污水处理厂 |
黄剑 |
15683199920 |
次氯酸钠、润滑油 |
0.04 |
106.734964 |
29.051678 |
一般 |
2.2.2移动风险源
据调查,石角镇无危险化学品专用运输道路。石角镇各涉及环境风险物质运输的企业会根据客户或原料所在地,向綦江区交巡警支队申请运输路线,经批准后进行环境风险物质运输。
蒲河无航道功能,因此不涉及环境风险物质运输。
綦江区现有4条天然气长输管线,均属于重庆气矿江北运销部,未进行突发环境事件风险评估,其中綦南线管线经过石角镇,其基本情况见表2-2。
表2-2 石角镇天然气长输管线基本情况表
|
序号 |
管线名称 |
起点 |
终点 |
设计参数 |
实际运行参数(max) |
投产时间 |
使用情况 |
H2S含量g/m3max |
管线所处地理位置 |
介质性质 | ||
|
输量104m3/d |
压力Mpa |
输量104m3/d |
压力Mpa | |||||||||
|
1 |
綦南线 |
大岚垭站 |
南川站 |
125.0 |
2.5 |
45.80 |
2 |
2003/11/1 |
在用 |
0.013 |
三江街道、石角镇 |
净化气 |
2.3环境风险受体
环境风险受体主要分为大气环境风险受体和水环境风险受体。
2.3.1大气环境风险受体
(1)主要居住区
石角镇下辖2个社区、32个行政村:石角社区、蒲河社区、双树村、丰岩村、石角村、回伍村、干坝村、砖房村、寨溪村、福禄村、刘罗村、新民村、齐雨村、双堰村、朝阳村、铺子村、显灵村、欧家村、官顶村、坪上村、互助村、溶岩村、塘岗村、天平村、强干村、民建村、新农村、千秋村、白云村、石河村、下湾村、桃花村、农岗村、长岗村。分布详细情况见下表:
表2-2 石角镇主要居住区一览表
|
序号 |
村居 |
居住人数(人) |
|
1 |
石角社区 |
3769 |
|
2 |
蒲河社区 |
953 |
|
3 |
双树村 |
507 |
|
4 |
丰岩村 |
602 |
|
5 |
石角村 |
563 |
|
6 |
回伍村 |
629 |
|
7 |
干坝村 |
742 |
|
8 |
砖房村 |
429 |
|
9 |
寨溪村 |
136 |
|
10 |
福禄村 |
220 |
|
11 |
刘罗村 |
151 |
|
12 |
新民村 |
905 |
|
13 |
齐雨村 |
421 |
|
14 |
双堰村 |
540 |
|
15 |
朝阳村 |
415 |
|
16 |
铺子村 |
678 |
|
17 |
显灵村 |
1170 |
|
18 |
欧家村 |
932 |
|
19 |
官顶村 |
231 |
|
20 |
坪上村 |
536 |
|
21 |
互助村 |
206 |
|
22 |
溶岩村 |
319 |
|
23 |
塘岗村 |
257 |
|
24 |
天平村 |
512 |
|
25 |
强干村 |
470 |
|
26 |
民建村 |
515 |
|
27 |
新农村 |
289 |
|
28 |
千秋村 |
511 |
|
29 |
白云村 |
396 |
|
30 |
石河村 |
580 |
|
31 |
下湾村 |
283 |
|
32 |
桃花村 |
508 |
|
33 |
农岗村 |
417 |
|
34 |
长岗村 |
483 |
(2)医疗卫生机构
石角镇辖区内主要医疗机构详见下表。
表2-3 主要医疗机构分布情况表
|
序号 |
医疗卫生机构 |
规模(床位) |
联系电话 |
地址 |
地理位置 | |
|
经度 |
纬度 | |||||
|
1 |
石角镇中心卫生院 |
59 |
023-61270319 |
重庆市綦江区石角镇正街48号 |
106.7608004 |
28.92932283 |
|
2 |
石角镇蒲河卫生院 |
20 |
023-48225462 |
重庆市綦江区石角镇蒲河街上 |
106.8279186 |
28.9538419 |
(3)文化教育机构
石角镇辖区内主要文化教育机构详见下表。
表2-4 主要文化教育机构分布情况表
|
序号 |
文化教育机构 |
联系电话 |
地址 |
地理位置 | |
|
经度 |
纬度 | ||||
|
1 |
重庆市綦江区石角镇起点幼儿园 |
13452123681 |
重庆市綦江区石角镇交通路新街路口 |
106.762441 |
28.928582 |
|
2 |
重庆市綦江区新民小学 |
023-48259016 |
重庆市綦江区石角镇铺子村3社 |
106.791891 |
28.892273 |
|
3 |
重庆市綦江区石角小学 |
023-48250590 |
重庆市綦江区石角镇正街98号 |
106.763142 |
28.924763 |
|
4 |
重庆市綦江区石角中学 |
023-48564187 |
重庆市綦江区石角正街132号 |
106.764233 |
28.921457 |
|
5 |
重庆市綦江区蒲河学校 |
023-48225459 |
重庆市綦江区石角镇蒲河新建路8号 |
106.828669 |
28.954917 |
(4)行政机关和企事业单位
石角镇辖区内主要行政机关和企事业单位详见下表。
表2-5 行政机关和企事业单位分布情况表
|
序号 |
名称 |
地址 |
地理位置 | |
|
经度 |
纬度 | |||
|
1 |
石角镇人民政府 |
重庆市綦江新区39号 |
106.763180618 |
28.926700 |
|
石角派出所 |
重庆市綦江新区39号 |
106.762744106 |
28.927422 | |
2.3.2水环境风险受体
根据调查,石角镇涉及河流蒲河,辖区内涉及集中式地表水饮用水水源地8个,饮用水水源取水口8个,但不涉及水产种植资源、水产养殖区、天然渔场等保护区、流域跨界断面,详见表2-6。
表2-6 水环境风险受体一览表
|
序号 |
水源地名称 |
水源类型 |
水源地类型 |
位置 | |
|
经度 |
纬度 | ||||
|
1 |
綦江区石角镇赵家沟水库天平饮水工程水源地 |
湖库型 |
农村集中式饮用水源地 |
106°46′52″ |
28°57′36″ |
|
2 |
綦江区石角镇蔡家沟山坪塘欧家村饮水工程水源地 |
湖库型 |
农村集中式饮用水源地 |
106°45′53″ |
28°52′5″ |
|
3 |
綦江区石角镇上朝阳水库显灵村饮水工程水源地 |
湖库型 |
农村集中式饮用水源地 |
106°49′20″ |
28°53′22″ |
|
4 |
綦江区石角镇香樟沟水库丰岩村饮水工程水源地 |
湖库型 |
农村集中式饮用水源地 |
106°44′20″ |
28°53′20″ |
|
5 |
綦江区石角镇梨树沟山坪塘石角村饮水工程水源地 |
湖库型 |
农村集中式饮用水源地 |
106°44′18.21″ |
28°53′16.55″ |
|
6 |
綦江区石角镇溶岩水库石角、蒲河水厂水源地 |
湖库型 |
城镇集中式饮用水源地 |
106°48′12″ |
28°58′9″ |
|
7 |
綦江区石角镇灜丰水库瀛山水站水源地 |
湖库型 |
农村集中式饮用水源地 |
106°45′6.21″ |
28°59′14.48″ |
|
8 |
綦江区石角镇石碾槽山坪塘坪上村饮水工程水源地 |
湖库型 |
农村集中式饮用水源地 |
106°46′22.78″ |
28°58′32.56″ |
3.1日常应急管理机构及职责
在綦江区石角镇人民政府的统筹协调下,成立綦江区石角镇突发环境事件应急领导小组(以下简称石角镇应急领导小组),应急领导小组办公室设在基层治理综合指挥中心,负责日常应急管理事务,办公室常设值班电话为:023-48250001。应急领导小组办公室职责包括:
(1)贯彻执行国家、地方人民政府关于突发环境事件的各项要求;
(2)指导加强乡镇突发环境事件应急管理体系建设;
(3)组建应急救援专业队伍,并进行管理;
(4)向上级和相关部门汇报事件情况,必要时向上级单位发出救援请求;
(5)组织制定、修订并实施突发环境事件应急预案,组织应急预案的培训、演练和科普宣教工作;
(6)组织突发环境事件调查,总结应急救援工作的经验教训;
(7)组织建立和管理突发环境事件应急处置专家库;
(8)负责应急资金预算、管理、应急物资检查、准备工作;
(9)协调组织各成员单位(部门)排查、治理和监控突发环境事件风险隐患。
3.2应急指挥机构职责
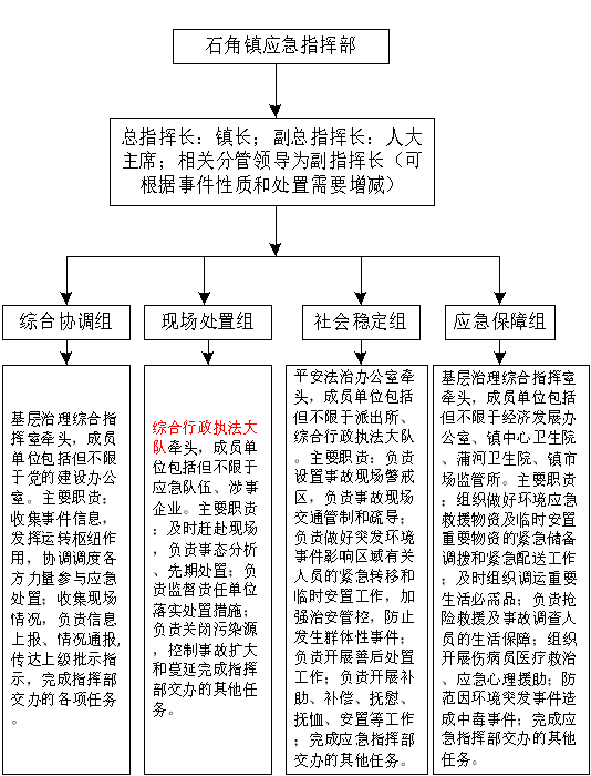
发生突发环境事件时,成立重庆市綦江区石角镇人民政府突发环境事件应急指挥部(以下简称应急指挥部),负责领导和指挥辖区环境污染事件的应急工作。应急指挥部由石角镇镇长任总指挥长,人大主席任副总指挥长,相关分管领导为副指挥长(副指挥长可根据事件性质和处置需要增减),主要成员单位包括但不限于党的建设办公室、平安法治办公室、民生服务办公室、经济发展办公室、基层治理综合指挥室、村镇建设服务中心、综合行政执法大队、派出所、镇中心卫生院、蒲河卫生院、镇市场监管所等。
指挥部根据工作下设综合协调组、现场处置组、社会稳定组、应急保障组等4个工作小组,并按照各自职责组织实施应急处置工作。应急组织机构图见下图:

图3-1应急组织机构图
3.2.1应急指挥部职责
(1)在职责范围内贯彻落实各项应急工作部署;
(2)收集、掌握事故有关信息,做出采取重大应急处置措施决定;
(3)启动相关处置预案或采取其他措施,根据职责权限发布或协助发布应急处置信息;
(4)组织调度有关应急队伍、专家、物资、装备,共同做好应急救援工作;
(5)组织开展善后工作,组织事故调查,总结应急救援工作的经验教训,并尽快恢复正常秩序;
(6)向上级报告突发环境事件情况和应对情况,传达贯彻执行上级指示、命令;
(7)当指挥权移交给上级指挥部后,必须全力配合上级指挥部开展应急处置工作。
3.2.2总指挥长职责
(1)按照预警、应急启动或终止条件,决定预案的启动或终止;
(2)发生突发环境事件时,亲自(或委托副总指挥长)赶赴现场进行指挥,组织开展现场应急处置;
(3)研判突发环境事件发展态势,组织制定并批准现场处置方案;
(4)传达上级领导批示,贯彻执行上级单位有关指示、命令;
(5)当突发环境事件超出本单位自身应急处置能力时,提请上级政府启动更高层次应急响应。
3.2.3副总指挥长职责
(1)发生突发环境事件时,亲自赶赴现场进行指挥,协助总指挥长组织开展现场应急处置;
(2)根据分工或总指挥长安排,负责现场的具体指挥协调;
(3)负责向场外人员通报有关应急信息,负责协调现场与场外应急处置工作;
(4)负责协调现场与场外应急处置工作。
3.2.4应急工作组职责
1.综合协调组
牵头单位:基层治理综合指挥室
成员单位:党的建设办公室
(1)负责事发现场相关信息的收集、汇总、处理,组织编制突发环境事件报告;
(2)及时向区政府和上级主管部门报送信息,协调环境应急处置力量、环境应急资源等;
(3)负责保持与各单位(部门)的信息联络工作;
(4)对预警、应急处置、事故调查、信息报送、信息通报等工作进行统筹协调、指挥调度、督促落实;
(5)传达应急指挥部指令;
(6)完成应急指挥部交办的其他任务。
2.现场处置组
牵头单位:综合行政执法大队
成员单位:应急队伍、涉事企业
(1)及时赶赴现场,组织应急力量开展事态分析,制定应急处置方案,并开展先期处置工作;
(2)负责切断污染源,做好现场陆域、水域的污染物清除、围堵和削减等应急处置工作;
(3)负责开展污染物收集、转运工作;避免事件扩大和蔓延,消除或减轻环境污染;
(4)联系区生态环境监测站或第三方监测单位及时赶赴现场,根据突发环境事件的污染物种类、性质以及区气象、自然、社会环境状况等,制定应急监测方案,明确监测的布点和频次,做好大气、水体、土壤等应急监测,确定污染物扩散范围,为突发环境事件应急决策提供依据;
(5)负责开展突发环境事件的事故调查及原因分析工作;
(6)完成应急指挥部交办的其他任务。
3.社会稳定组
牵头单位:平安法治办公室
成员单位:派出所、综合行政执法大队
(1)负责设置事故现场警戒区,防止无关人员进入现场;
(2)负责事故现场交通管制和疏导,组织人员有序疏散,保护现场财产安全,维护现场秩序,确保抢险救护工作顺利开展;
(3)负责做好突发环境事件影响区域有关人员的紧急转移和临时安置工作,加强治安管控,防止发生群体性事件;
(4)突发环境事件处置工作结束后,负责开展善后处置工作,尽快恢复正常秩序,确保社会稳定;
(5)负责开展补助、补偿、抚慰、抚恤、安置等工作,开展相关保险理赔,对受到破坏的生态环境予以恢复;
(6)完成应急指挥部交办的其他任务。
4.应急保障组
牵头单位:基层治理综合指挥室
成员单位:经济发展办公室、镇中心卫生院、蒲河卫生院、镇市场监管所
(1)组织做好环境应急救援物资及临时安置重要物资的紧急储备调拨和紧急配送工作;
(2)及时组织调运重要生活必需品,保障群众基本生活和市场供应;
(3)负责抢险救援及事故调查人员的生活保障,保障现场抢险的电力、通讯、水、气供应,提供必要的办公用品和交通、通信工具、器材;
(4)组织开展伤病员医疗救治、应急心理援助,指导和协助开展受污染人员的卫生防疫工作;
(5)禁止或限制受污染食品和饮用水生产、加工、流通和食用,防范因环境突发事件造成中毒事件;
(6)完成应急指挥部交办的其他任务。
4.1预防
(1)建立环境风险防控体系。结合石角镇现有重点水域、风险企业巡查管理制度,有关办公室(中心)、执法大队对区域重点风险企业、重点流域进行调查、登记,定期检查、监测、监控,并监督有关单位落实环境污染防治措施。
(2)落实企业环境风险防范主体责任。企业负责排查和治理环境风险隐患,编制突发环境事件应急预案并报生态环境局审核备案。
(3)完善环境应急预案体系。完善石角镇、重点区域和企事业单位的环境事件应急预案体系,建立健全环境风险防范体系。
(4)按照早发现、早报告、早处置的原则,建立风险评估、联防联控以及联席会议制度,根据各自职责对环境预警信息开展综合分析、风险评估工作,定期召开联席会议、通报情况,实现联防联控。
4.2预警
4.2.1信息收集
应急指挥部各成员单位要加强值班力量配置,强化岗位责任制,严格执行领导带班和24小时在岗值班制度。相关科室接到群众举报、上级交办、下级报告、相关社区通报等突发环境事件信息后,应详细询问和准确记录事件发生的时间、地点、种类、数量、程度、接警人、现场联系人、联系方式等信息,并及时通报应急值班人员。应急值班人员接到相关信息通报后,立即向应急负责人报告。
4.2.2预警条件
当出现以下情形,应急指挥部应及时组织风险评估,上级政府或部门根据预测的危害程度、紧急程度和发展势态,启动预警:
(1)出现事件征兆,有可能发生突发环境事件;
(2)发生生产安全事件并可能导致次生突发环境事件的;
(3)收到上级有关部门发布的预警信息;
(4)与石角镇相关联的地区发生突发环境事件,并可能对石角镇环境安全等产生影响。
4.2.3预警分级
对可以预警的突发环境事件,按照突发环境事件发生的可能性大小、紧急程度和可能造成的危害程度,突发环境事件预警级别由高到低依次用红色、橙色、黄色、蓝色表示,根据事态的发展情况,预警可以升级、降级或解除。
蓝色(Ⅳ级)预警:存在环境安全隐患,可能发生或引发一般突发环境事件致使生态破坏、少量人员中毒伤亡的。
黄色(Ⅲ级)预警:情况比较紧急,可能发生较大突发环境事件的,或一般突发环境事件可能进一步扩大影响范围,致使较大生态破坏、较多人员中毒伤亡的。
橙色(Ⅱ级)预警:情况紧急,可能发生重大突发环境事件的,或较大突发环境事件可能进一步扩大范围,致使生态破坏严重、众多人员中毒伤亡的。
红色(Ⅰ级)预警:情况危急,可能发生特别重大突发环境事件的,或重大突发环境事件可能进一步扩大范围,致使重大生态破坏、重大人员中毒伤亡的。
4.2.4预警发布
预警信息由上级政府或部门发布。预警信息主要包括事件类别、预警级别、可能影响范围、警示事项、应当采取的措施和发布机关等内容,可以通过突发事件信息发布平台或电视、广播、报纸、互联网、手机短信、当面告知、“两微一端”等渠道向社会公众发布。
4.2.5预警行动
进入预警状态后,视情况启动以下预警行动:
(1)总指挥长立即启动本预案,并及时上报。
(2)转移、撤离或者疏散可能受到危害的人员,并进行妥善安置。
(3)指令各应急小组进入应急状态,实施掌握并报告事态进展情况。
(4)赶赴现场开展调查处置,采取措施防止次生、衍生突发环境事件的发生,并报告污染情况。
(5)组织有关机构、专业技术人员及专家进行分析研判,预估事件可能的影响范围和危害程度,视情况启动应急响应程序。
(6)调集突发环境事件应急处置所需物资和设备,确保应急处置的保障工作。
(7)必要时,及时通过媒体向公众发布信息,加强舆情监测、引导和应对工作。
4.2.6预警调整和解除
上级政府或部门应当根据事态的发展情况和采取措施的效果,按照规定适时调整预警级别并重新发布。有事实证明不可能发生突发环境事件或危险已经解除的,上级政府或部门应当及时宣布解除预警,并停止采取有关措施。
5.1内部报告
突发环境事件发生后,涉事社区、企业或生产经营者应当立即向应急领导小组办公室报告事态发展情况和先期处置情况,值班电话:023-48250001。应急领导小组办公室接报后,要立即核实情况视情况向石角镇镇长、人大主席等领导及相关部门报告,并及时通知应急指挥部,同时启动突发环境事件应急预案。
5.2信息上报
当发生突发环境事件时,由总指挥长立即上报区政府,并将情况向区生态环境局通报,再由区政府根据具体情况向区消防、公安、生态环境、应急等主管部门发布通知,并通报其他涉及乡镇(街道)、周边其他企业单位及居民。
突发环境事件的报告分为初报和续报。初报在发现或者得知突发环境事件后首次上报;续报在查清有关基本情况、事件发展情况后随时上报。
5.2.1信息初报
信息初报应当包括以下内容:
(1)突发环境事件可能或已经发生的时间、地点、事件类别;
(2)可能或已经造成的污染影响、人员伤亡和财产损失、潜在危险、危害程度及发展趋势的初步评估等情况;
(3)先期采取的应急处置措施及事故控制情况;
(4)事件发生原因初步分析判断;
(5)报告人姓名、报警电话号码。
石角镇基层治理综合指挥中心接到突发环境事件报告后,应通报应急领导小组办公室立即组织先期调查核实,查明引发事件的污染源,确定污染基本情况,并立即将相关情况报告綦江区生态环境局,由綦江区生态环境局负责调查核实突发环境事件级别。
5.2.2信息续报
续报应当在初报的基础上,报告有关处置进展情况。
对初报时要素不齐全或事件衍生出新情况、处置工作有新进展的,要及时续报,每天不少于1次。在初报基础上,报告有关监测数据、发生原因、过程、进展情况、趋势分析、危害程度以及采取的措施、效果等情况。
应急处置工作结束后1个工作日内要终报,包括措施、过程、结果,潜在或间接危害及损失、社会影响、处理后的遗留问题等。
5.3信息通报
突发环境事件已经或者可能波及到周边乡镇(街道)的或可能造成跨区域污染,应由石角镇总指挥长及时上报区人民政府或区生态环境局,并向周边可能受影响的乡镇(街道)进行通报。
6.1响应条件
当接到预警信息或突发环境事件已经发生时,应立即开展应急响应。
6.2响应分级
根据已发生的突发环境事件严重程度和发展态势,将应急响应设定为Ⅰ级、Ⅱ级、Ⅲ级、Ⅳ级四个等级,依次分别对应特别重大、重大、较大、一般级别的突发环境事件。
发生突发环境事件时,由石角镇人民政府牵头负责开展先期处置工作,上报区政府,并将情况向区生态环境局通报,并在区政府的统一指挥调度下,配合做好应急处置工作。
6.3响应措施
响应启动后,总指挥长或副总指挥长应立即发出指令,调集各工作组立即行动并做好指挥协调、污染处置、现场调查、信息报告、信息发布和舆论引导、后勤保障等工作。
6.3.1先期处置
突发环境事件发生后,涉事村(社区)、企业或其他生产经营者应当立即开展先期处置,第一时间通告周边区域可能受到危害的人员,并采取有效措施全力控制事态发展,最大限度避免人员伤亡。
6.3.2现场污染处置
现场处置组根据现场情况,结合相关要求组织开展如下污染控制、消除工作:
(1)督促涉事企业或生产经营者立即采取有效措施,切断和控制厂(场)内有毒有害物料的泄漏,防止泄漏物料进入外环境造成污染,立即做好消防废水、废液等污染物的收集、清理和安全处置工作。
(2)开展现场踏勘,确定污染物种类和污染范围,组织专家会商,制订污染处置方案。
(3)指导督促救援队伍、企业采取拦截、导流、疏浚等方式,防止水体污染扩大;采取隔离、吸附、打捞、氧化还原、中和、沉淀、消毒、去污洗消、临时收贮、微生物降解、调水稀释、转移异地处置等污染处置方法,或临时建设污染处置工程等方法处置污染物。必要时,要求其他排污单位停产、限产、限排,减轻环境污染负荷。
(4)巡查、收集现场处置情况,评估污染处置效果,并根据污染态势及时调整处置方案。
6.3.3转移安置人员
根据突发环境事件事发地及影响区域气象、地理环境和人员密集度等情况,设立现场警戒区、交通管制区和重点防护区,确定受威胁人员疏散方式和途径,有组织、有秩序地及时疏散转移受威胁人员和可能受影响地区的居民,并妥善做好转移人员安置工作。在疏散和撤离的路线上可设立指示牌指示方向,人员不得在低洼处滞留,清查是否有人滞留在泄漏区或污染区。
6.3.4医学救援
迅速组织当地医疗资源和力量,对伤病员进行诊断治疗,根据需要及时、安全将重症伤病员转运到有条件的医疗机构加强救治。开展受污染人员的去污洗消工作,采取保护公众健康措施。
6.3.5应急监测
发生突发环境事件时,第一时间向区生态环境监测站请求应急监测救援,根据突发环境事件的污染物种类、性质以及当地自然、社会环境状况等,配合监测单位开展应急监测,为突发环境事件应急决策提供依据。
6.3.6市场监管和调控
密切关注受影响地区市场供应情况及社会反映,加强对重要生活必需品等商品的市场监管和调控禁止或限制受污染食品、饮用水的生产、加工、流通和食用,防范因突发环境事件引发中毒事件等。
根据事件处置需求,镇政府为受灾群众和参加应急处置的各部门及社会工作人员提供后勤服务、饮水供应、生活保障、食宿安排、车辆保障、救援物资配送等。
6.3.7信息发布和舆论引导
根据应急指挥部要求组织开展如下信息发布与舆论引导工作。各工作组应急人员要做好保密工作,不得擅自发表意见、接受采访、发布信息、提供资料。
(1)提出突发环境事件信息发布建议,通过政府或政府授权发布新闻通稿、举行新闻发布会等多种形式,借助电视、广播、报纸、网络等多种途径,运用微博、微信、移动客户端等新媒体平台,向社会发布事件有关信息。发布内容包括事件原因、损害程度、泄漏物种类、监测数据、影响范围、应对措施、需要公众配合采取的措施、公众防范常识和事件调查处理进展情况等。
(2)做好突发环境事件舆情监测、收集、研判、报告和引导工作,针对涉及突发环境事件的各种疑问、谣言、传言,及时回应社会关切,澄清不实信息,正确引导社会舆论。
6.3.8维护社会稳定
加强受影响地区社会治安管理,严厉打击借机传播谣言制造社会恐慌、哄抢救灾物资和生活必需品等违法犯罪行为。加强转移人员安置点、救灾物资存放点等重点地区治安管控。做好矛盾纠纷化解和法律服务工作,防止出现群体性事件,维护当地社会稳定。
6.3.9事故现场周围区域的道路隔离或交通疏导办法
(1)事故中心区外的道路疏导由社会稳定组组织人员负责,在警戒区的道路口上设置“事故处理,禁止通行”字样的标识,并指定专人负责指明道路绕行方向。
(2)事故波及区外道路由政府交通管理部门负责。禁止任何车辆和人员进入,并负责指明道路绕行方向,情况紧急时,可暂时禁止部分道路的通行。
6.4应急终止
6.4.1终止条件
符合下列条件,可终止应急行动:
(1)事件现场得到控制,事件条件已经消除;
(2)污染源的泄漏或释放已得到完全控制;
(3)事件造成的危害已彻底消除,无继发可能;
(4)事故现场的各种专业应急处置行动无继续的必要;
(5)采取了必要的防护措施以保护公众免受再次危害,并使事件可能引起的中长期影响降至尽可能低的水平;
(6)根据环境应急监测和初步评估结果,由应急指挥部决定应急响应终止,下达终止指令。
6.4.2终止程序
(1)现场应急小组确认已满足应急终止条件,反馈应急指挥部;
(2)应急指挥部宣布解除应急状态;
(3)应急人员接到应急状态解除通知,清理好应急物资,撤离事件现场。
7.1应急监测方案
根据应急处置能力和可能发生的突发环境事件,应急指挥部下达应急监测任务,由于不具备监测能力,需请求綦江区生态环境监测站援助或委托第三方监测机构进行应急监测。
监测内容分观察监测及采样监测,主要内容为:观察污染物物质种类、排放量、扩散方向,而后判定事故需要采样监测的因子。发生废气污染事故,一般在厂界外设置1个点,在最近扩散方向环境风险受体设置一个点。在此仅提出原则要求以供参考,监测方案见表7-1,具体监测方案可根据突发环境事件类型自定。
表7-1应急监测方案
|
类别 |
监测点 |
监测点位数量 |
监测项目 |
监测频次 | |
|
应急监测 |
大气监测点 |
根据事故发生时风向,在泄漏区域下风向布设监测点位,同时在区域周边保护目标位置设定监测点位。 |
非甲烷总烃等 |
事件后的频次由指挥部确定 | |
|
污水监测点 |
化学品泄漏事故 |
雨水排口、污水排口各设置一个监测点位 |
pH、COD |
事件后的频次由指挥部确定 | |
|
进水水质超标事故 |
污水进口设置监测点一个 |
pH、COD、SS、氨氮、总磷 |
事件后的频次由指挥部确定 | ||
|
出水水质超标事故 |
污水排口、綦江河入河口各设置一个监测点位 |
pH、COD、SS、氨氮、总磷 |
事件后的频次由指挥部确定 | ||
事态较严重时,即发生Ⅰ级突发环境事件时,执行綦江区生态环境局应急预案,委托有资质单位自行开展应急监测,随时掌握事态进展情况。
大气污染及水污染监测一般原则:
(1)布点原则
采样断面(点)的设置一般以突发环境事件发生地及其附近区域为主,同时必须注重人群和生活环境,重点关注对饮用水水源地、人群活动区域的空气、农田土壤等区域的影响,并合理设置监测断面(点),以掌握污染发生地状况、反映事故发生区域环境的污染程度和范围。对被突发环境事件所污染的地表水、地下水、大气和土壤应设置对照断面(点)、控制断面(点),对地表水和地下水还应设置消减断面,尽可能以最少的断面(点)获取足够的有代表性的所需信息,同时须考虑采样的可行性和方便性。
对大气的监测应以事故地点为中心,在下风向按一定间隔的扇形或圆形布点,并根据污染物的特性在不同高度采样,同时在事故点的上风向适当位置布设对照点;在可能受污染影响的居民住宅区或人群活动区等敏感点必须设置采样点,采样过程中应注意风向变化,及时调整采样点位置。
(2)现场监测仪器设备的确定原则
应能快速鉴定、鉴别污染物,并能给出定性、半定量或定量的检测结果,直接读数、使用方便、易于携带,对样品前期处理要求。
7.2监测方法和标准
监测方法及标准按照《突发环境事件应急监测技术规范》(HJ 589-2021)实施。
7.3监测人员的安全防护措施
应急监测时,至少二人同行。进入事件现场进行采样监测,应经现场指挥或警戒人员许可,在确认安全的情况下,按规定佩戴必需的防护设备。
7.4内外部应急监测分工
石角镇党委政府内部安全部门应做好现场应急分工,负责制定初步应急监测方案及提出现场处置建议,组织完成上级下达的应急监测任务。应急指挥部和环境应急专家组根据监测结果对污染物变化趋势进行分析和对污染扩散范围进行预测。
如果事故等级较大,污染范围较大,污染物扩散较快,污染物种类复杂则应立即请求环境监测部门应急监测支援,以求尽快对事故现场污染物浓度和污染扩散范围取得初步的了解,为下一步救援提供可靠的科学依据。
根据监测结果,综合分析突发性环境污染事件污染变化趋势,并通过专家咨询和讨论的方式,预测并报告突发性环境事件的发展和污染物的变化情况,作为应急决策的依据。
7.5监测信息报告及评估
发生突发环境事故时监测信息按照事故级别报告至石角镇应急领导小组。参与监测的最高监测部门负责完成监测总报告和动态报告编制、发送。
8.1后期防控
响应终止后,根据需要实施环境监测,督促肇事单位对受污染、破坏的生态环境采取措施予以恢复,对清除污染效果进行评估,防止次生突发环境事件。
8.2事件调查
响应终止后,会同相关部门和专家对事件原因、污染情况进行调查,将调查报告及时上报上级事故调查部门。
8.3善后工作
及时组织制订补助、补偿、抚慰、抚恤、安置、理赔等工作方案和实施工作。
8.4总结归档
事件调查结束后,各工作组牵头科室完成相关文字、影视材料的收集整理工作,并评估预案响应、处置效果、事件影响等情况,形成应急工作总结,对存在的问题提出工作建议,将相关材料报送石角镇人民政府基层治理综合指挥中心归档。石角镇人民政府基层治理综合指挥中心在汇总相关情况的基础上,总结事件经验教训,对事件过程、处置情况、经验教训等进行综合分析,形成总结报告。
9.1应急队伍保障
加强环境应急救援队伍能力建设。应急领导小组中负有应急保障、应急处置职责的成员单位和相关应急处置单位,组建相应的应急队伍,加强队伍的日常培训和应急演练,增强应急处置能力。应急领导小组应不定期组织成员单位实战演练,以提高防范风险和处置“特”情的能力。
9.2物资装备保障
加强专业设备、救援物资、防护器材的储备,鼓励支持社会化应急储备,保障应急装备、应急物资、生活必需品的生产、存储、调拨、供给。加强对环境应急装备和物资储备的动态管理,将环境应急物资储备统筹纳入应急物资库建设。经济发展办公室要保障突发环境事件应对工作所需必要经费。
9.3应急技术保障
充分利用本单位现有技术人才资源和设备设施资源,在应急状态下提供技术支持。
在应急响应状态下,可请求綦江区生态环境局、气象局、卫健委等部门为应急决策和响应行动提供所需的环境监测、风速风向、医疗救助等数据和技术支持。
9.4应急资金保障
设立突发环境事件应急专项资金,用于突发环境事件的应急处置所需经费,包括仪器装备、交通车辆、应急咨询、应急处置、应急培训、应急演练、人员防护设备等的工作经费。
9.5应急通信保障
指挥部各成员单位要配备必要的通讯器材,并定期检查维护,保障通讯器材随时处于正常状态。指挥部指挥长、副指挥长、值班人员、成员单位负责人电话要24小时保持畅通,确保应急时能够统一调动有关人员、物资迅速到位。
9.6交通运输保障
应急响应时,充分利用石角镇及涉事单位车辆,保证及时调运应急人员、处置人员以及物资装备。调集的各类交通运输工具均应保证性能完好,并处于紧急待命状态;加强应急交通管理,保障运送伤病员、应急救援人员、物资、装备、器材车辆的优先通行。
9.7责任追究
对不按有关规定上报突发环境事件信息,迟报、漏报、瞒报和谎报的;拒不执行指挥部的指令,延误应急抢险工作,造成严重后果的;在人员救助、物资调配、事故调查、现场秩序维护等方面不配合、不支持,严重影响和干扰应急处置工作的;应急处置过程中存在其他失职行为的,按照国家、地方法律法规及有关规定追究相关单位和个人责任。
10.1宣传
向社会公布和宣传突发环境事件的报警电话(12345或12369);通过网络、电视、广播、印刷品等媒体,向公众宣传环境安全的法律法规和突发环境事件预防、处理、避险、自救、互救、减灾等常识,提高公众风险防范意识和应急处置能力。
10.2培训
定期组织开展环境应急知识与技能培训,推广最新知识、先进技术和成功经验,培养一批训练有素的环境应急专业人才;加强对重点风险源和重要风险防范设施等目标工作人员的培训和管理,使其熟悉应急处置工作程序和要求,做好实施应急预案各项准备。
例:(1)防泄漏、防中毒事故所应遵守的事项以及突发环境事件发生初期的处理措施;
(2)各类危险化学品的性能、物理化学特性、对健康的危害知识、风险识别;
(3)个体防护设备、器具等的使用方法;
(4)紧急事态发生时的报警方法和程序要求;突发环境事件发生时的疏散及救护方法;
(5)现场抢救的基本知识和注意事项。
10.3演练
结合环境应急预案及相关专项预案每年至少开展1次突发环境事件应急演练,提高防范和处置突发环境事件的技能,增强实战能力;演练后应及时进行总结。
11.1预案管理与更新
本预案原则上每三年修订一次,但有下列情形之一的,应及时进行修订:
(1)有关法律法规、标准、上级预案内容发生变化的;
(2)应急指挥机构及其职责发生重大调整的;
(3)面临的风险发生重大变化的;
(4)重要应急资源发生重大变化的;
(5)预案中的其他重要信息发生变化的;
(6)在突发事件实际应对和应急演练中发现问题需要作出重大调整的;
(7)应急预案发布单位认为应修订的其他情况。
11.2预案制定与解释
本预案由重庆市綦江区石角镇人民政府负责制定与解释。
11.3预案实施时间
本预案由重庆市綦江区石角镇人民政府发布。自发布之日起实施。
附件:1.突发环境事件分级标准
2.石角镇应急组织体系框架图
3.石角镇突发环境事件应急处置方案
4.石角镇环境应急物资装备清单
5.綦江区生态环境局环境应急专家库名单
6.綦江区相关职能部门联系方式
7.环境风险源分布图
8.水环境风险受体分布图
9.大气环境风险受体分布图
附件1
突发环境事件分级标准
一、特别重大突发环境事件
凡符合下列情形之一的,为特别重大突发环境事件:
(一)因环境污染直接导致30人以上死亡或100人以上中毒或重伤的;
(二)因环境污染疏散、转移人员5万人以上的;
(三)因环境污染造成直接经济损失1亿元以上的;
(四)因环境污染造成区域生态功能丧失或该区域国家重点保护物种灭绝的;
(五)因环境污染造成设区的市级城市集中式饮用水水源地取水中断的;
(六)造成重大跨国境影响的境内突发环境事件。
二、重大突发环境事件
凡符合下列情形之一的,为重大突发环境事件:
(一)因环境污染直接导致10人以上30人以下死亡或50人以上100人以下中毒或重伤的;
(二)因环境污染疏散、转移人员1万人以上5万人以下的;
(三)因环境污染造成直接经济损失2000万元以上1亿元以下的;
(四)因环境污染造成区域生态功能部分丧失或该区域国家重点保护野生动植物种群大批死亡的;
(五)因环境污染造成县级城市集中式饮用水水源地取水中断的;
(六)造成跨省级行政区域影响的突发环境事件。
三、较大突发环境事件
凡符合下列情形之一的,为较大突发环境事件:
(一)因环境污染直接导致3人以上10人以下死亡或10人以上50人以下中毒或重伤的;
(二)因环境污染疏散、转移人员5000人以上1万人以下的;
(三)因环境污染造成直接经济损失500万元以上2000万元以下的;
(四)因环境污染造成国家重点保护的动植物物种受到破坏的;
(五)因环境污染造成乡镇集中式饮用水水源地取水中断的;
(六)造成跨区县行政区域影响的突发环境事件。
四、一般突发环境事件
凡符合下列情形之一的,为一般突发环境事件:
(一)因环境污染直接导致3人以下死亡或10人以下中毒或重伤的;
(二)因环境污染疏散、转移人员5000人以下的;
(三)因环境污染造成直接经济损失500万元以下的;
(四)因环境污染造成跨县级行政区域纠纷,引起一般性群体影响的;
(五)因环境污染造成村、社集中式饮用水水源地取水中断的;
附件2
石角镇应急组织体系框架图

石角镇突发环境事件应急处置方案
为确保发生突发环境事件时,污染物不进入其他镇街,制定本方案。本方案从可能的突发环境事件情景出发,规定了事件应对的一般工作内容和流程及污染控制、处理、应急监测方法,辅以各类事件情景应对措施图示。本方案是《重庆市綦江区石角镇人民政府突发环境事件应急预案》的配套方案,是针对发生在石角镇的突发环境事件的具体应急处置方案。
一、突发环境事件情景
(一)綦江区石角污水处理厂次氯酸钠加药间泄漏事故,导致次氯酸钠泄漏;
(二)綦江区石角污水处理厂污水处理系统异常事故,导致周边水体水环境污染事件;
(三)石角镇周边道路的油品车辆在运输过程中发生交通事故导致少量油品通过雨水排口泄漏进河流。
(四)石角镇辖区范围风险源企业风险物质泄漏事故,导致周边水体水环境污染事件。
二、污染处置
(一)泄漏事故污染处置
发现突发环境事件受到污染后,石角镇携带必需的应急物资、装备前往事发地,及时对泄漏源进行封堵、安全转移,陆域泄漏进入水体路径采取挖沟、堆砌围堰、封堵雨水井等方式或使用吸附物资直接吸附进行拦截,防止污染物大量或持续进入水体;同时通知区生态环境局,并向下游乡镇(街道)通报,请求协助采取截污措施,对已经进入水体的污染物进行拦截。
1.石角镇辖区内风险源单位发生事故,导致危化品泄漏,涉水污染物针对从道路泄漏进入河流的危化品,在入河点及外围设置临时拦截坝,并结合泄漏情况利用沿途可用坑塘进行引流截蓄;涉气污染物,及时疏散人群,利用消防喷淋或者吸附物资直接吸附,及时转移污染物。
2.泄漏的油品通过雨水井进入城市雨水管网,根据事发点位置迅速到下游找到临近的城市雨水管网排放口布设围油栏对可能或已经泄漏出的油污进行拦截。
(二)污水处理系统非正常运行次生突发水环境污染事件现场处置
1.进水异常
进水水质中pH、COD、氨氮其中一项超标或多项超标,汇报发现有超标现象的时间,超标的比例,已经采取的措施等情况;关闭污水处理厂进水口阀门,根据在线监测数据或取样检测数据分析超标原因。
2.出水水质异常
出水水质中COD、氨氮、总磷其中一项超标或多项超标,应立即关闭出水口阀门,采用应急泵将不达标的水重新抽至提升泵站处的格栅井再一次处理;若因汛期水量增大,已超出污水处理厂运行能力,此时可通过溢流口溢流等方式直排,从而降低对污水处理系统的冲击。
附件4
石角镇环境应急物资装备清单
|
序号 |
类别 |
名称 |
数量 |
单位 |
存放位置 |
|
1 |
装备类 |
救生衣 |
28 |
件 |
石角镇应急物资库房 |
|
2 |
装备类 |
橡皮艇 |
1 |
艘 |
石角镇应急物资库房 |
|
3 |
生活类 |
雨衣 |
28 |
件 |
石角镇应急物资库房 |
|
4 |
装备类 |
铁锹 |
36 |
把 |
石角镇应急物资库房 |
|
5 |
装备类 |
救生圈 |
16 |
个 |
石角镇应急物资库房 |
|
6 |
装备类 |
充电手电筒 |
10 |
个 |
石角镇应急物资库房 |
|
7 |
装备类 |
头灯 |
20 |
个 |
石角镇应急物资库房 |
|
8 |
装备类 |
无人机(御2行业进阶版) |
1 |
台 |
石角镇应急物资库房 |
|
9 |
装备类 |
头盔+强光手电 |
6 |
套 |
石角镇应急物资库房 |
|
10 |
装备类 |
摩托油锯 |
6 |
台 |
石角镇应急物资库房 |
|
11 |
生活类 |
水靴 |
40 |
双 |
石角镇应急物资库房 |
|
12 |
生活类 |
黄胶鞋 |
30 |
双 |
石角镇应急物资库房 |
|
13 |
装备类 |
应急灯 |
27 |
把 |
石角镇应急物资库房 |
|
14 |
装备类 |
喊话器 |
20 |
个 |
石角镇应急物资库房 |
|
15 |
装备类 |
急救箱 |
3 |
套 |
石角镇应急物资库房 |
|
16 |
生活类 |
冬棉被 |
161 |
张 |
石角镇应急物资库房 |
|
17 |
装备类 |
救援三脚架 |
1 |
个 |
石角镇应急物资库房 |
|
18 |
装备类 |
电动长管式呼吸器 |
1 |
套 |
石角镇应急物资库房 |
|
19 |
装备类 |
有毒有害气体检测仪 |
1 |
套 |
石角镇应急物资库房 |
附件5
重庆市、綦江区环境应急专家库名单
|
序号 |
姓名 |
性别 |
职务/职称 |
工作单位 |
联系电话 |
专业方向 |
|
1 |
朱进 |
男 |
高级工程师 |
重庆市化工研究院 |
13896139262 |
化工工艺 |
|
2 |
杜庆萱 |
男 |
高级工程师 |
原重庆市安监局危化处 |
13594376362 |
化工设计、化工安全 |
|
3 |
邢挺 |
男 |
副院长、总工程师 |
重庆化工设计研究院 |
68631450 13608386529 |
化学工程与设计 |
|
4 |
刘光德 |
男 |
校长、教授 |
重庆市农业学校 |
65711131 13983766587 |
土壤、固废环境监测与环境标准 |
|
5 |
王定勇 |
男 |
教授 |
西南大学资源环境学院 |
68251691 13983206870 |
土壤、固废环境监测与环境标准 |
|
6 |
凌朝元 |
男 |
注册核安全师 |
市卫生局卫生监督所 |
68806172 13110111912 |
核与放射性 |
|
8 |
吴富荣 |
男 |
主任医师 |
市疾病预防控制中心 |
68803103 13002368869 |
核与放射性 |
|
9 |
孙军 |
男 |
副主任技师 |
市疾病预防控制中心 |
68803103 13101342253 |
核与放射性 |
|
10 |
程绍钧 |
男 |
教授 |
第三军医大学 |
68752321 13668033632 |
核辐射辐射剂量 |
|
11 |
舒为群 |
女 |
教授 |
中国人民解放军第三军医大学环境卫生学教研室 |
68752294 15909318696 |
环境卫生学 |
|
12 |
周富春 |
男 |
教授 |
重庆交通学院 |
62650053 13012333293 |
大气、水环境监测与环境标准 |
|
13 |
郑泽根 |
男 |
教授 |
重庆大学城市建设与环境工程学院 |
65120293 |
水环境监测、与环境标准 |
|
14 |
刘祥贵 |
男 |
站长、研究员 |
市农业技术推广总站 |
89133939 13983066236 |
植物保护 |
|
15 |
袁兴中 |
男 |
教授、博导 |
重庆大学资源及环境科学学院 |
65102421 13896039266 |
环境生态学 |
|
16 |
何学福 |
男 |
副教授 |
西南大学生命科学学院 三峡库区生态环境教育部重点实验室 |
68252365 15923272612 |
脊椎动物学、鱼类资源 |
|
17 |
苏晴 |
男 |
总工程师、高级工程师 |
重庆市环境工程评估中心 |
89031767 13983015319 |
环境评估咨询、环境工程 |
|
18 |
罗荣莉 |
女 |
高级工程师 |
重庆化工设计研究院 |
13983042557 |
环境影响评价、损害评估、化学工程与设计 |
|
19 |
庞家胜 |
男 |
高级工程师 |
中国医药集团重庆医药设计院 |
13002349107 |
环境影响评价、医药设计 |
|
20 |
王里奥 |
女 |
教授 |
重庆大学 |
13808382596 |
环境影响评价、环境工程 |
|
21 |
李吉春 |
男 |
高级工程师 |
中煤国际工程集团重庆设计研究院 |
13072309116 |
环境影响评价、工程设计 |
|
22 |
吴淼庄 |
男 |
总工程师、教授级高工 |
中煤国际工程集团重庆设计研究院 |
13996477035 |
环境工程 固体废物处置 |
|
23 |
胡艳 |
女 |
教授级高工、注册环评师 |
中煤国际工程集团重庆设计研究院 |
15902355626 |
环境影响评价 环境工程 |
|
24 |
彭代华 |
男 |
安全工程师 |
重庆农药化工集团有限公司 |
61028066 13368026268 |
化工、安全环保 |
|
25 |
赵庆 |
男 |
高工,副局长 |
九龙坡区环保局 |
68789232 15902306618 |
环境监测、预案评审 |
|
26 |
赵黎明 |
男 |
高工,副局长、注册环保工程师 |
涪陵区环保局 |
72899923 13996843399 |
环境监测、应急处置、环境影响评价 |
|
27 |
梁克中 |
男 |
教授 |
重庆三峡学院化学与环境工程学院 |
15084422677 58149098 |
化学工程、环境影响评价、应急处置 |
|
28 |
秦圣祥 |
男 |
高工、副总经理 |
重庆三阳化工有限公司 |
61001166 13609431080 |
化工工艺、隐患排查、应急处置 |
|
29 |
谢昆 |
女 |
副教授、副院长 |
重庆三峡学院化学与环境工程学院 |
18680900790 58102256 |
环境化学 |
|
30 |
李廷真 |
男 |
副教授、副院长 |
重庆三峡学院 |
58102256 13638260744 |
环境影响评价、安全影响评价 |
|
31 |
王翔 |
男 |
讲师 |
重庆三峡学院 |
15202382200 64888718 |
环境科学与工程、环境影响评价 |
|
32 |
林晓毅 |
男 |
高工、部长 |
重庆兰科化工有限责任公司 |
13883917558 85356181 |
环保、安全、应急处置 |
|
33 |
燕华 |
男 |
安全工程师 安全环保总监 |
重庆万盛煤化有限责任公司 |
13243523908 48358075 |
安全环保、隐患排查 |
|
34 |
黄力武 |
男 |
环评工程师 安全工程师、高工 |
重庆化工研究院 |
13060218506 67896982 |
安全环保、环境监测、污水处理、固体废物处理 |
|
35 |
唐翔宇 |
男 |
安全工程师、高工 副院长 |
重庆化工研究院 |
13452308360 86852599 |
化学工程、应急处置 |
|
36 |
乔刚 |
男 |
副教授 |
西南政法大学经济法学院 |
15023171628 |
环境法学 |
|
37 |
胡龙江 |
男 |
安全工程师 中级工程师 |
中石油重庆销售仓储分公司 |
13983130543 |
安全环保、应急处置、应急演练 |
|
38 |
肖波 |
男 |
安全工程师 |
中石油重庆销售仓储分公司 伏牛溪油库 |
13983428141 68541963 |
环保安全、应急处置、应急演练 |
|
39 |
向云 |
男 |
安全工程师 |
重庆科瑞南海制药有限责任公司 |
15923633568 79428818 |
环保安全 |
|
40 |
杨大业 |
男 |
教授级高工 |
重庆智力环境开发策划咨询公司 |
13032380657 |
化工、应急处置 |
|
41 |
陈玉成 |
男 |
教授 |
西南大学 |
15902360716 |
环保、损害评估 |
|
42 |
钟成华 |
男 |
教授 |
重庆工商大学 |
13808388222 |
环境监测、应急处置、损害评估 |
|
43 |
曹照勋 |
男 |
高工 |
重庆化工设计院 |
13647626971 |
污水处理、应急处置 |
|
44 |
陈刚才 |
男 |
教授级高工 |
重庆环科院博达环保科技有限公司 |
13896691650 |
环境预测预警、生态保护、水与大气模型 |
|
45 |
郭平 |
男 |
教授级高工 |
重庆市环境科学研究院 |
13983889369 |
环境应急监测 |
|
46 |
潘光伟 |
男 |
教授级高工 |
重庆市环境监测中心 |
13072375821 |
环境应急监测 |
|
47 |
周谐 |
女 |
教授级高工 |
重庆市环境监测中心 |
13638302198 |
环境损害评估 |
|
48 |
张晟 |
男 |
教授级高工 |
重庆市环境科学研究院 |
13983856042 |
环境水生生态 |
|
49 |
王黎 |
男 |
教授 |
武汉科技大学、沈阳化工大学 |
13109899716 |
环境工程、化工专业、环境风险评估 |
|
50 |
林星杰 |
男 |
工程师 |
北京矿冶研究总院 |
13810814310 |
环境工程、环境风险评估 (重金属污染、尾矿库) |
|
51 |
谢德体 |
男 |
教授、院长 |
西南大学资源环境学院 |
13908394691 |
环境风险评估、预案评审、水污染防治及应急 |
|
52 |
赵秀兰 |
女 |
副教授 |
西南大学资源环境学院 |
13883979897 |
环境风险评估、应急处置、损害评估、危险废物处置 |
|
53 |
周廷勇 |
男 |
处长 |
重庆市委宣传部 |
13650578787 |
新闻宣传、舆论引导 |
|
54 |
杨志敏 |
女 |
副教授 |
西南大学资源环境学院 |
13638310332 |
环境科学与工程 |
|
55 |
陈昌伦 |
男 |
高级工程师 |
綦江区生态环境局 |
13883749456 |
环境监测、应急处置 |
|
56 |
周国新 |
男 |
高级工程师 |
綦江区生态环境局 |
13594387743 |
环境监测、应急处置 |
|
57 |
黄文 |
男 |
高级工程师 |
綦江区生态环境局 |
13708388683 |
环境监测 |
|
58 |
张青 |
男 |
高级工程师 |
綦江区生态环境局 |
15922615042 |
环境监测 |
|
59 |
王耀仲 |
男 |
注册安全工程师 |
綦江区应急管理局 |
13983706318 |
安全生产、应急救援 |
|
60 |
周斌 |
男 |
注册安全工程师 |
綦江区应急管理局 |
13609409236 |
安全生产、应急救援 |
相关职能部门联系方式
|
序号 |
单 位 |
应急联系电话 |
|
1 |
綦江区生态环境局 |
02348671949 15922812349 |
|
2 |
綦江区生态环境监测站 |
02348653037 |
|
3 |
綦江区环境应急管理中心 |
02348660152 |
|
4 |
綦江区应急管理局 |
02361271222 |
|
5 |
綦江区应急救援中心 |
02361271256 |
|
6 |
綦江区公安消防支队 |
02387268000 |
|
7 |
永城镇 |
48489098 |
|
8 |
三角镇 |
48400009 |
|
9 |
文龙街道 |
85880300 48619110 |
|
10 |
三江街道 |
48208222 48200300 |
|
11 |
篆塘镇 |
48229093 |
|
12 |
扶欢镇 |
61270008 |














