您当前的位置:
首页
>
政务公开
>
政府信息公开目录
>
基层政务公开
>
重大建设项目领域基层政务公开
>
批准结果信息
>
生产建设项目水土保持方案审批
- [ 索引号 ]
- 11500222K36131411J/2025-00038
- [ 发文字号 ]
- 綦水许可〔2025〕55号
- [ 主题分类 ]
- 水利、水务
- [ 体裁分类 ]
- 公文
- [ 发布机构 ]
- 綦江区水利局
- [ 有效性 ]
- 有效
- [ 成文日期 ]
- 2025-05-19
- [ 发布日期 ]
- 2025-05-27
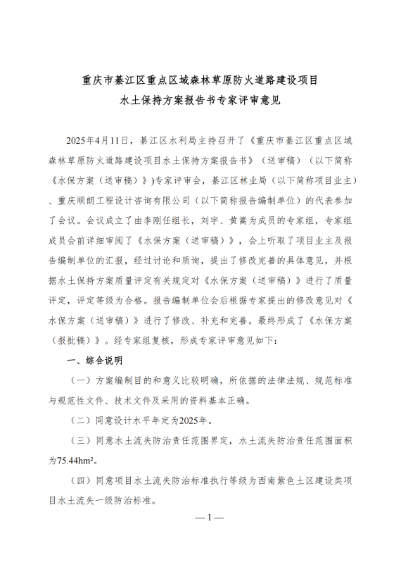
重庆市綦江区水利局关于綦江区重点区域森林草原防火道路建设项目水土保持方案准予行政许可的决定
重庆市綦江区林业局:
你局提交的綦江区重点区域森林草原防火道路建设项目水土保持方案审批申请(项目代码:2311-500110-04-01-656186)和《重庆市綦江区重点区域森林草原防火道路建设项目水土保持方案报告书》收悉。经审查,该申请符合法定条件,根据《中华人民共和国行政许可法》第三十八条第一款、《水行政许可实施办法》第三十二条第一项规定,决定准予行政许可。
一、水土保持方案总体意见
(一)基本同意项目水土保持方案报告书的内容。
(二)方案编制所依据的法律法规、规范性文件、技术标准及采用的资料基本正确。
(三)同意方案设计水平年为2025年。
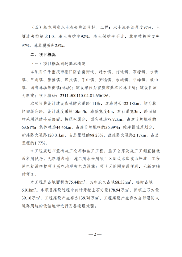
(四)同意水土流失防治责任范围的界定,水土流失防治责任范围面积为75.44hm2,项目挖填土石方总量218.10万m3。
(五)同意项目水土流失防治标准等级执行西南紫色土区建设类项目一级标准。
(六)同意水土流失防治目标。其中:水土流失治理度97%、土壤流失控制比等于1.0、渣土防护率92%、表土保护率不计、林草植被恢复率97%、林草覆盖率25%。
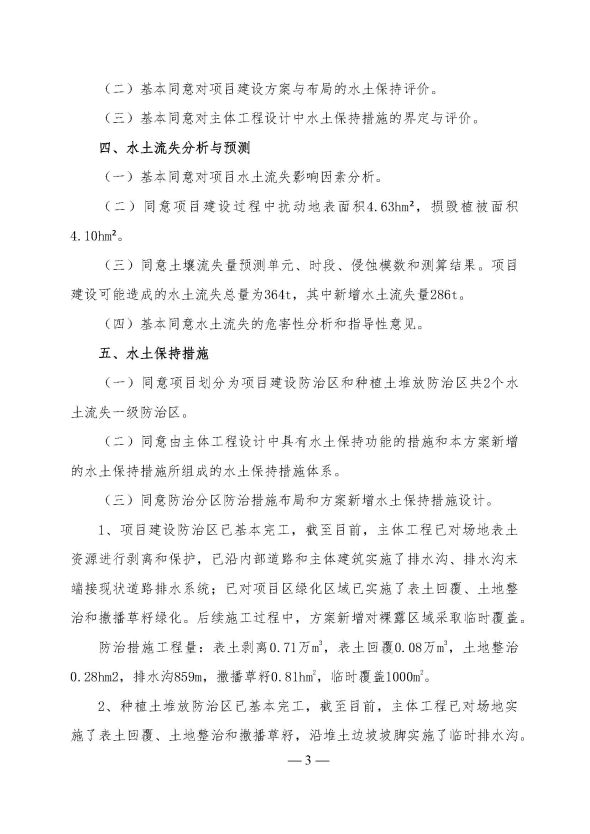
(七)基本同意水土流失防治分区和分区防治措施体系。
(八)基本同意水土保持方案实施进度安排。
(九)基本同意水土保持监测时段、内容和方法。
二、水土保持方案投资
本工程水土保持总投资2025.69万元,其中主体已列投资1758.04万元,方案新增投资为267.65万元。在方案新增投资中,工程措施83.01万元,监测措施费4.70万元,临时措施投资28.52万元,独立费用20.67万元,基本预备费8.00万元,水土保持补偿费105.616万元。
三、工作要求
(一)你局应根据水土保持法律法规和规范标准,认真做好项目建设过程中水土流失防治工作,切实落实水土保持“三同时”(同时设计、同时施工、同时投产)制度。并按照规定,项目开工前,向主管税务机关及时申报、缴纳本文件核定的水土保持补偿费。
(二)你局应依据批准的水土保持方案,完善工程后期水土保持施工图设计,并严格落地实施,将水土保持措施投资纳入本工程的总投资中,属于工程概算中的一部分。同时,应开展工程运行期的水土保持评价工作。重要防护对象应当开展点对点勘察与设计。无设计的水土保持措施,不得通过水土保持设施自主验收。
(三)你局应严格控制施工扰动范围,禁止随意占压破坏地貌植被。加强对施工单位的管理,在招投标文件和施工合同中明确施工单位的水土保持责任,强化奖惩制度,规范施工行为。
(四)你局应依法做好水土保持监测工作,加强水土流失动态监控。在工程建设期间应将水土保持监测季报按规定在网站公开,同时在业主项目部和施工项目部公开,并按规定向我局按时报送监测季报和总结报告。
(五)你局应按照水土保持监理标准和规范开展水土保持工程施工监理,可以将水土保持工程措施实施情况的监理纳入到主体工程施工监理当中,确保水土保持工程建设质量和进度。
(六)本方案批准后,本工程建设地点、规模、水土保持措施等发生重大变更,符合“水利部第53号令”第十六条明确的情形,你局应当补充或者修改水土保持方案,报我局审批。工程建设过程中的弃土弃渣,你局应督促施工单位按照水土保持方案中明确的内容,运至指定的渣场堆放,并按水土保持方案中明确的措施,做好弃渣场的防护工作,并加强覆盖措施减少粉尘污染,弃渣场的运行管理应按其行业主管部门的规定执行。确需在水土保持方案确定的弃渣场以外新设弃渣场的,或者因弃渣量增加导致弃渣场等级提高的,你公司应当开展弃渣减量化、资源化论证,在弃渣前编制水土保持方案补充报告,并报我局审批。
(七)你局应严格按照批准的水土保持方案和后续设计落实各项水土保持措施,合理安排施工时序和水土保持措施实施进度,严格控制施工期间水土流失。
(八)工程完工后、项目投产使用前,你局应及时组织开展水土保持设施自主验收,并在水土保持设施自主验收通过3个月内,向我局报备验收材料(包括水土保持设施验收鉴定书、水土保持设施验收报告和水土保持监测总结报告等)。
(九)本行政许可决定有效期为3年,水土保持方案自批准之日起满3年,生产建设项目方未开工建设的,其水土保持方案应报我局重新审核。
(十)我局将根据批准的水土保持方案,在施工期、自然恢复期,对工程扰动地表情况、水土保持措施执行情况、植被恢复情况、弃土弃渣情况、表土堆放及使用情况、人为水土流失情况等进行不定期检查。
(十一)你局应按照其他行业的法律法规要求,办理本工程的其他相关许可手续。
附件:1.綦江区重点区域森林草原防火道路建设项目水土保持方案特性表
2.綦江区重点区域森林草原防火道路建设项目水土保持方案报告书专家评审意见
重庆市綦江区水利局
2025年5月19日
(此件主动公开发布)
(联系人:侯光毅,联系电话:023-48619479)
附件1
綦江区重点区域森林草原防火道路建设项目
水土保持方案特性表
|
项目名称 |
重庆市綦江区重点区域森林草原防火道路建设项目 |
流域管 理机构 |
长江水利委员会 | ||||||||||||||||
|
涉及市 |
重庆市 |
涉及地市或个数 |
/ |
涉及县或个数 |
綦江区 | ||||||||||||||
|
项目规模 |
本项目设计建设森林防火道路111条,道路总长122.18km。 |
总投资 (万元) |
6639.89 |
土建投资 (万元) |
4315.93 | ||||||||||||||
|
动工时间 |
2024年7月 |
完工时间 |
2025年4月 |
设计水平年 |
2025年 | ||||||||||||||
|
工程占地(hm2) |
75.44 |
永久占地(hm2) |
68.53 |
临时占地(hm2) |
6.91 | ||||||||||||||
|
土石方量(万m3) |
挖方 |
填方 |
借方 |
余(弃)方 | |||||||||||||||
|
178.94 |
39.16 |
0 |
139.78 | ||||||||||||||||
|
重点防治区名称 |
重庆市水土流失重点预防区 | ||||||||||||||||||
|
地貌类型 |
构造剥蚀浅丘 |
水土保持区划 |
西南紫色土区 | ||||||||||||||||
|
土壤侵蚀类型 |
水力侵蚀 |
土壤侵蚀强度 |
轻度 | ||||||||||||||||
|
防治责任范围面积(hm2) |
75.44 |
容许土壤流失量[t/(km2·a)] |
500 | ||||||||||||||||
|
水土流失预测总量(t) |
3018.16 |
新增水土流失量(t) |
1990.48 | ||||||||||||||||
|
水土流失防治标准执行等级 |
西南紫色土区建设类项目一级标准 | ||||||||||||||||||
|
防治指标 |
水土流失治理度(%) |
97 |
土壤流失控制比 |
1.0 | |||||||||||||||
|
渣土防护率(%) |
92 |
表土保护率(%) |
/ | ||||||||||||||||
|
林草植被恢复率(%) |
97 |
林草覆盖率(%) |
25 | ||||||||||||||||
|
防治 措施 及工 程量 |
分区 |
工程措施 |
植物措施 |
临时措施 | |||||||||||||||
|
道路工程 防治区 |
主体设计:坡顶截水沟7531.45m,C20混凝土边沟91498.00m |
主体设计:撒播草籽措施69062.30m2 |
方案新增:防雨布覆盖69062.30m2 | ||||||||||||||||
|
投资(万元) |
1455.48(方案新增:83.01) |
385.57(方案新增:0) |
方案新增:28.52 | ||||||||||||||||
|
水土保持总投资 (万元) |
2025.69(方案新增:267.65) |
独立费用(万元) |
20.67 | ||||||||||||||||
|
监理费(万元) |
/ |
监测费(万元) |
4.70 |
补偿费(万元) |
105.616 | ||||||||||||||
|
方案编制单位 |
重庆顺朗工程设计咨询有限公司 |
建设单位 |
重庆市綦江区林业局 | ||||||||||||||||
|
法定代表人 |
罗荣 |
法定代表人 |
蔡长勇 | ||||||||||||||||
|
地址 |
重庆市丰都县三合街道平都大道西段274号 |
地址 |
重庆市綦江区通惠街道惠登路阳光商务写字楼 | ||||||||||||||||
|
邮编 |
408299 |
邮编 |
401420 | ||||||||||||||||
|
联系人及电话 |
黎浩/13667638161 |
联系人及电话 |
傅翔宇/13628391912 | ||||||||||||||||
附件2























