您当前的位置:
首页
>
法定主动公开内容
>
预算/决算
>
预算
- [ 索引号 ]
- 11500222MB186138XC/2026-00005
- [ 发文字号 ]
- [ 主题分类 ]
- 财政;科技
- [ 体裁分类 ]
- 财政预算、决算
- [ 发布机构 ]
- 綦江区科技局
- [ 有效性 ]
- 有效
- [ 成文日期 ]
- 2026-02-12
- [ 发布日期 ]
- 2026-02-12
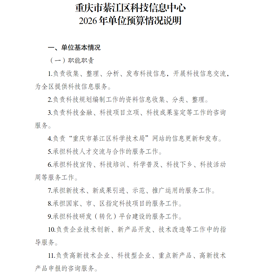
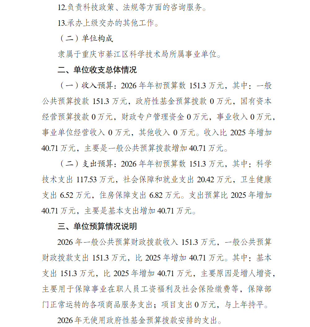
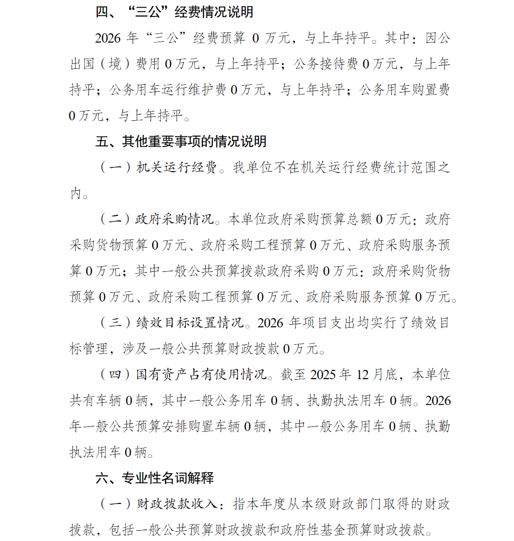
重庆市綦江区科技信息中心2026年单位预算情况说明
扫一扫在手机打开当前页















