您当前的位置:
首页
>
政务公开
>
政府信息公开目录
>
基层政务公开
>
教育领域基层政务公开
>
招生管理
>
招生计划
- [ 索引号 ]
- 11500222750076936P/2025-00145
- [ 发文字号 ]
- [ 主题分类 ]
- 教育
- [ 体裁分类 ]
- 公告公示
- [ 发布机构 ]
- 綦江区教委
- [ 有效性 ]
- 有效
- [ 成文日期 ]
- 2025-05-29
- [ 发布日期 ]
- 2025-05-29
2025年綦江区义务教育阶段学校招生范围及招生计划表
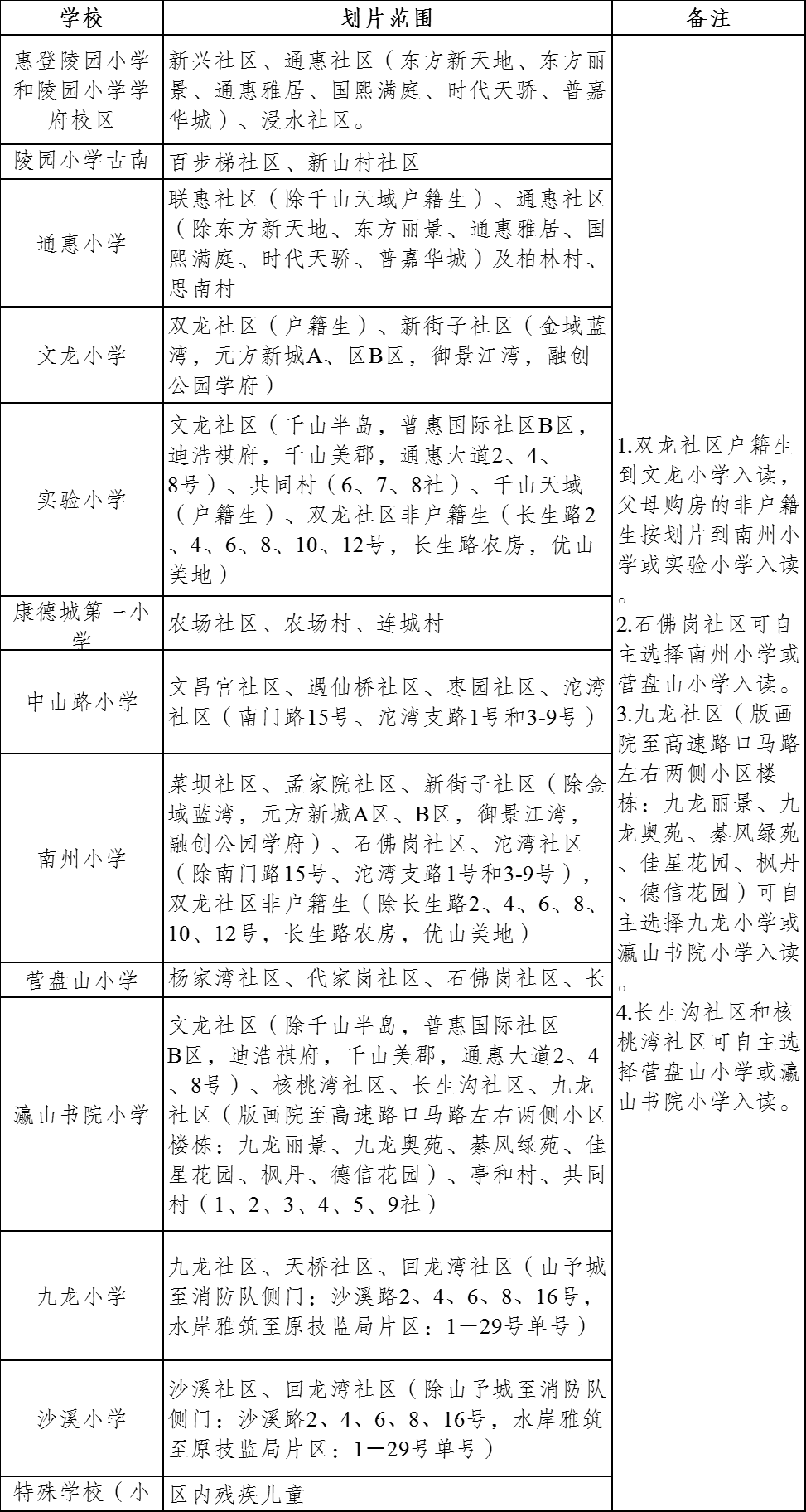
中心城区中小学新生划片招生范围
(一)小学


(二)初中

綦江区2024年义务教育阶段非中心城区小学招生区域划分表
|
序号 |
教育学区 |
招生学校 |
招生范围 |
招生计划 班级数 |
|
1 |
第一教育学区 |
登瀛学校 |
登瀛社区、三桥村、桥坝村、玉龙村、流动人口随迁子女 |
|
|
2 |
横山学校(含巨龙村小) |
回新社区、回龙村、新寨村、堰坝村、新荣村、大坪村、天台村、巨龙街 |
1 | |
|
3 |
三角小学 |
塘垭村、柏香村、杜家村、永安村、徐家村、龙门村、乐升坪村、红岩村、望石村、彭香村、桐垭村、三角社区、浸水村靠近三角部分、佛子寺村、石盘村、石栏村 |
2 | |
|
4 |
乐兴小学 |
乐兴社区、乐兴村、中坝村、大湾村、后坝村、东岳村 |
1 | |
|
5 |
隆盛小学(含莲石教学点) |
隆盛社区、可乐村、新屋村、长春村、石梁村、中桥村、双拱村、梨子村、山林村、黄山村、莲花村、十隆村、振兴村、狮铃村、葫芦村、玉星村、顺山村、荣农村、万盛金桥镇 |
3 | |
|
6 |
永城小学 |
永城大桥村、中华村、大兴村、复兴村、瀛山村、永丰社区、万盛南桐镇 |
2 | |
|
7 |
第二教育学区 |
永新小学(含新建教学点) |
永新社区、富家社区、望场社区、八景村、长田村、利群村、谢坪村、双凤村、华蓉村、升坪村、石塔村、清溪村、伏牛村、木瓜村、垭口村、罗家村、生平村、建胜村、石坪村、罗汉村、新建村、荆山村、三合村、马颈子、原永新镇紫荆乡(含新胜村、建设村、双合村、紫荆村、保觉村) |
5 |
|
8 |
北渡学校 |
北渡社区、南山村、宗德村、蟠龙村、花坝村、清水村、流动人口随迁子女 |
1 | |
|
9 |
中峰小学 |
中峰镇辖区村社 |
1 | |
|
10 |
三会学校 |
三会村、云品村、三溪村、沾滩村、上厂村、双池村、大坪村 |
1 | |
|
11 |
城南小学 |
綦齿社区、飞鹅社区、双桥社区、春光村、金桥村、尖山村、名山村(部分)、中心城区流动人口随迁子女 |
1 | |
|
12 |
长乐小学 |
长乐社区、园区务工人员子女、流动人口随迁子女 |
2 | |
|
13 |
古剑学校 |
古南街道两路村、三江街道昭贵村、马垭村等古剑片区、流动人口随迁子女 |
1 | |
|
14 |
第三教育学区 |
万兴小学 |
红旗村、金钗村、太公村、东伍村、松榜村、春灯村、白庙村 |
1 |
|
25 |
新盛小学 |
新盛街道所辖村居 |
1 | |
|
16 |
第四教育学区 |
东源小学 |
三江四钢社区、黄荆村、新联村(5组、6组)及周边 |
1 |
|
17 |
扶欢小学 |
扶欢镇所辖村社、大石板村、安育村、万盛关坝镇 |
3 | |
|
18 |
高庙学校 |
高庙村、龙泉村、人和村(部分)、团结村 |
1 | |
|
19 |
郭扶小学 |
郭扶社区、古松村、同心村、三塘村、垮山村、五星村、长岭村、梅子桥村、银盆村、人和村(部分)、建新村(部分)、郭扶镇原骑龙乡辖区 |
2 | |
|
20 |
高青学校 |
狮子村、建新村(部分)、双山村、永胜村、龙台村 |
1 | |
|
21 |
蒲河学校 |
蒲河辖区长岗村、农岗村、石河村、下湾村、桃花村、温泉村 |
1 | |
|
22 |
三江二小 |
第五村、五里村、大山村、水口村、大垭村、黄桷村、三河街社区、重冶社区 |
1 | |
|
23 |
三江一小 |
重绳社区、滨江社区、圆通寺社区、寨门村、罗坝村、双福村、新联村(除5组、6组) |
3 | |
|
24 |
石角小学 |
石角社区、双树村、青峨村、福禄村、干坝村、回伍村、丰岩村、砖房村、石角村、坪上村、天平村、互助村、溶岩村、强干村、塘岗村、民建村、新农村、千秋村、白云村、万盛青年和南桐镇 |
1 | |
|
25 |
篆塘小学(含分水、盖石教学点) |
篆塘角社区、陶家村、珠滩村、群乐村、铁马村、鱼梁村、民丰村、古岐村、新庙村、白坪村、盖石街村、文胜村、渡沙村、联合村 |
3 | |
|
26 |
新民小学 |
朝阳村、双堰村、铺子村、显灵村、欧家村、齐雨村、新民村 |
1 | |
|
27 |
第五教育学区 |
民族小学 |
赶水镇藻渡村、岔滩村、正平村6-8组、梅子村3组 |
1 |
|
28 |
丁山学校 |
观佛村、石佛村、黄坪村、狸狮村、保元村、四角村、秋发村、红星桥社区 |
1 | |
|
29 |
安稳学校(含麻沟村小) |
麻沟村、大堰村、安稳村、九盘村、上坝村、黄桷桥社区、十八梯社区、观音村 |
5 | |
|
30 |
书院街小学 |
东溪镇一、二居,永乐村1-2社,竹园村1-5社 |
4 | |
|
31 |
松藻学校 |
松藻社区、同华社区及周边村社 |
1 | |
|
32 |
福林学校(含福林村小) |
龙井村、三台村、福林村、唐家村 |
2 | |
|
33 |
柴坝学校 |
大安村、大榜村、草坪村 |
1 | |
|
34 |
杨地湾学校 |
安稳镇渝阳社区及附近大堰村 |
1 | |
|
35 |
赶水小学 |
赶水镇一居、二居、三居、四居,新炉村、南坪村、香山村、铁石垭村、双龙村、双丰村、石房村、正平村1-5组、藻渡村、风门村 |
3 | |
|
36 |
镇紫学校(含西牛村小) |
东溪镇四居、三正村、杨柳村、新设村、竹园村、结龙村 |
2 | |
|
37 |
土台学校 |
赶水镇五居、麻柳村、洋渡村、土台村 |
1 | |
|
38 |
适中学校 |
适中村、马龙村、盐河村、官田村、龙沧村、梅子村 |
1 | |
|
39 |
永久小学(含尚书村小) |
上榜村、盆石村、农建村、尚书村 |
2 | |
|
40 |
永乐小学 |
东溪镇三居、原岩口村、永乐村(除1-2社)、长堰村、巩固村、白云寺村 |
2 | |
|
41 |
羊角学校(含大生田村小) |
羊角村、召台村、篆坪村、崇河村 |
2 | |
|
42 |
第六教育学区 |
打通一小(含吹角教学点) |
打通镇中心场、吹角村、下沟村、天星村 |
5 |
|
43 |
打通二小 |
打通垭社区7-8组、凤台庄社区、大石壁社区、双坝村、马颈村、打通村7-16组 |
3 | |
|
44 |
石壕小学(含柏果村小) |
石壕社区、石泉村、高山村、梨园村 |
3 | |
|
45 |
羊叉学校 |
羊叉村、长征村、罗李村、皂泥村、马车村、踩山坪社区 |
1 | |
|
46 |
天池学校 |
高山村、青坪村、天池社区 |
2 | |
|
47 |
逢春学校 |
逢春社区、红椿村 |
0 | |
|
48 |
大罗学校(含余家、云阳村小) |
大罗村、天星村 |
3 | |
|
49 |
万隆学校(含万隆村小) |
香山社区、香树村、响水村、紫龙村 |
2 |
綦江区2024年义务教育阶段非中心城区初中招生区域划分表
|
序号 |
教育学区 |
招生学校 |
招生范围 |
招生计划 班级数 |
|
1 |
第一教育学区 |
横山学校 |
横山镇辖区内小学毕业生 |
1 |
|
2 |
三角中学 |
三角镇辖区内小学毕业生 |
3 | |
|
3 |
隆盛中学 |
隆盛镇辖区内小学毕业生、万盛金桥镇小学毕业生 |
3 | |
|
4 |
永城中学 |
永城镇辖区内小学毕业生、万盛南桐镇小学毕业生、流动人口随迁子女 |
2 | |
|
5 |
第二教育学区 |
永新中学 |
永新镇辖区内小学毕业生、流动人口随迁子女 |
6 |
|
6 |
城南中学 |
城南小学和长乐小学毕业生、流动人口随迁子女 |
3 | |
|
7 |
中峰中学 |
中峰镇辖区内小学毕业生 |
2 | |
|
8 |
第三教育学区 |
新盛中学 |
新盛街道辖区内小学毕业生 |
1 |
|
9 |
第四教育学区 |
扶欢中学 |
扶欢镇辖区内小学毕业生、万盛关坝镇小学毕业生 |
4 |
|
10 |
郭扶中学 |
郭扶镇辖区内小学毕业生 |
3 | |
|
11 |
三江中学 |
三江街道辖区内小学毕业生 |
5 | |
|
12 |
石角中学 |
石角镇辖区内小学毕业生、万盛青年和南桐镇小学毕业生 |
2 | |
|
13 |
篆塘中学 |
篆塘镇辖区内小学毕业生 |
2 | |
|
14 |
第五教育学区 |
东溪中学 |
东溪镇辖区内除丁山外小学毕业生 |
7 |
|
15 |
安稳学校 |
安稳镇辖区内小学毕业生 |
4 | |
|
16 |
赶水中学 |
赶水镇辖区内小学毕业生 |
6 | |
|
17 |
丁山学校 |
丁山镇七村一社区小学毕业生 |
2 | |
|
18 |
第六教育学区 |
石壕中学 |
石壕镇辖区内小学毕业生 |
4 |
|
19 |
打通中学 |
打通镇辖区内小学毕业生 |
7 |











