您当前的位置:
首页
>
法定主动公开内容
>
预算/决算
>
决算
- [ 索引号 ]
- 11500222K36131649R/2024-00076
- [ 发文字号 ]
- [ 主题分类 ]
- 城乡建设、环境保护
- [ 体裁分类 ]
- 财政预算、决算
- [ 发布机构 ]
- 綦江区城管局
- [ 有效性 ]
- 有效
- [ 成文日期 ]
- 2024-10-25
- [ 发布日期 ]
- 2024-10-25
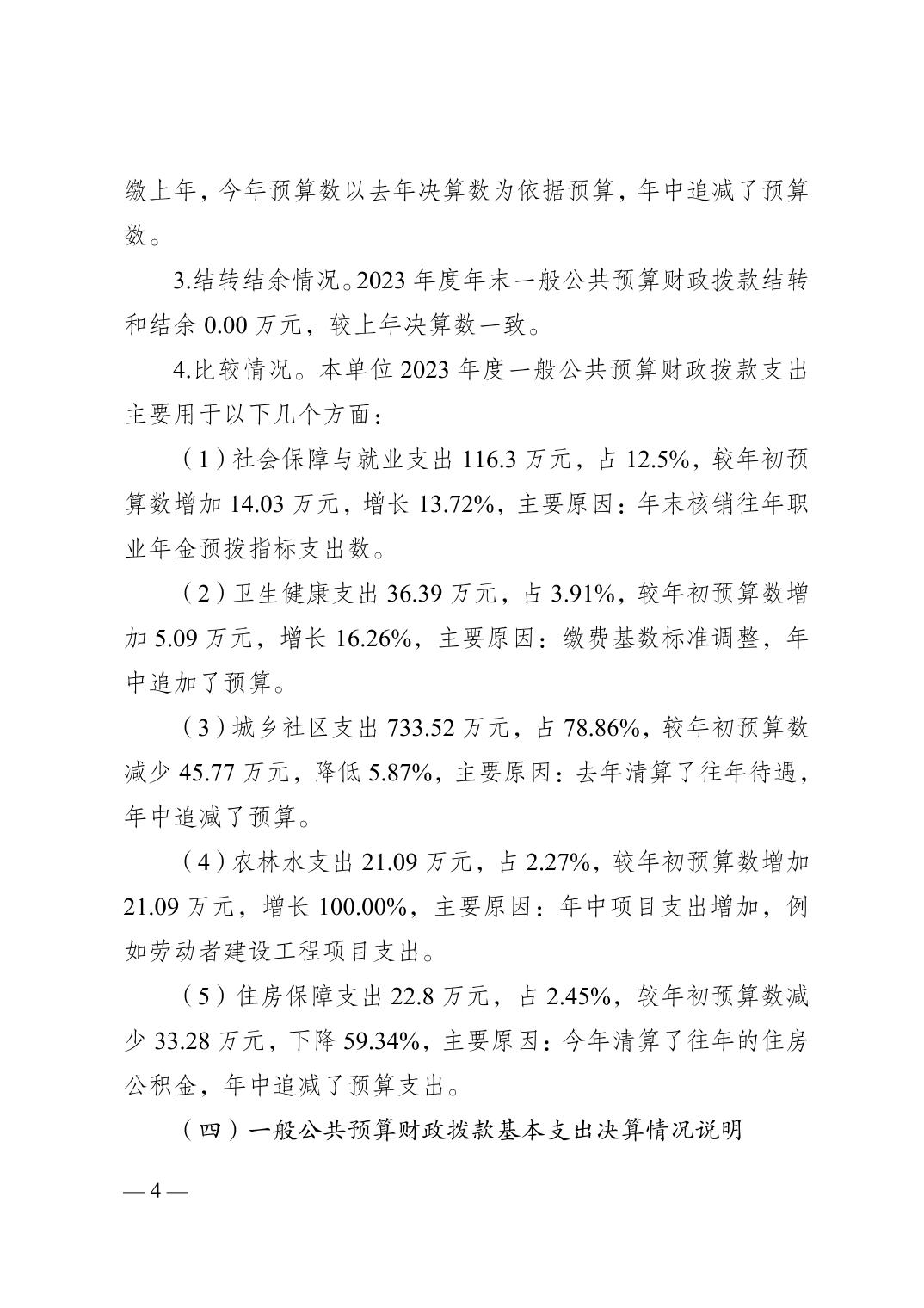
重庆市綦江区城市管理综合行政执法支队2023 年度部门决算情况说明












扫一扫在手机打开当前页











